各省、自治区、直辖市和新疆生产建设兵团侨联、侨务办公室,中央和国家机关、中央企业侨联,中央军委政治工作部组织局:
近年来,在以习近平同志为核心的党中央的坚强领导下,广大归侨侨眷坚持以习近平新时代中国特色社会主义思想为指导,深入学习贯彻习近平总书记关于侨务工作的重要论述,响应党和政府号召,积极投身全面建设小康社会的伟大实践,在经济建设的主战场、在脱贫攻坚的第一线、在科教领域的最前沿勇挑重担;在弘扬中华优秀传统文化、促进中外文明交流的大舞台,在推进“一国两制”行稳致远、维护祖国统一的行列里积极奉献;在共建“一带一路”、推动构建人类命运共同体的进程中展现风采,涌现出一批先进模范人物。
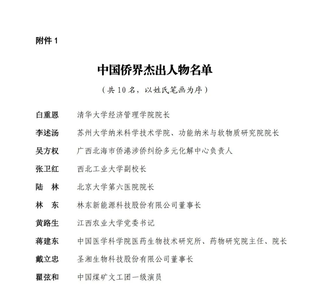
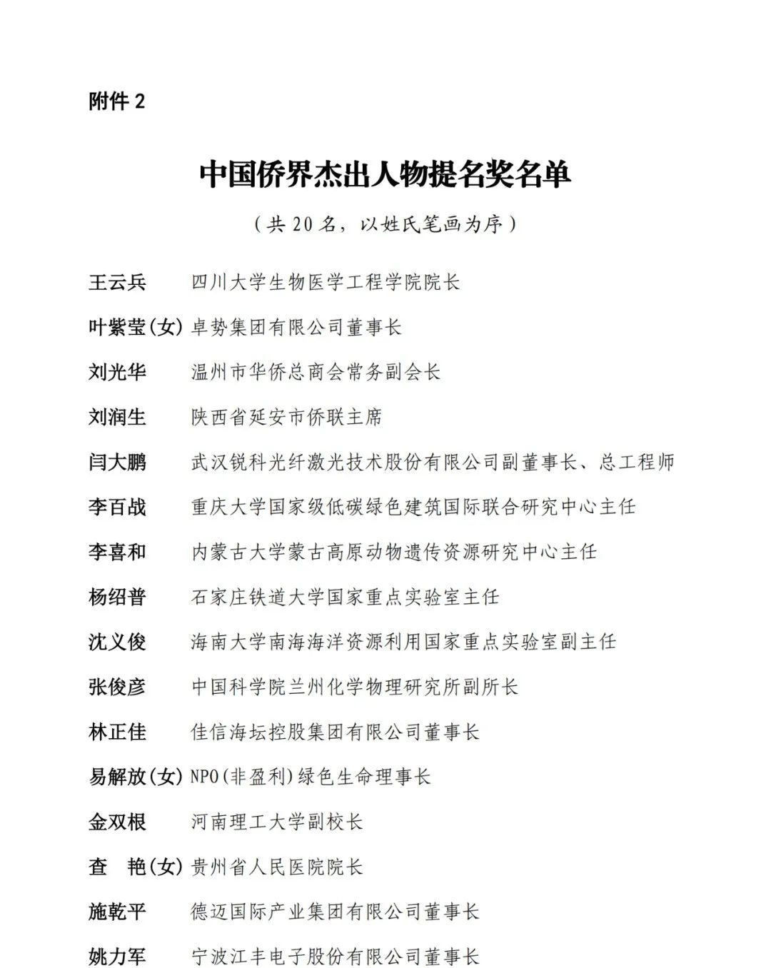
为大力弘扬广大归侨侨眷的拼搏进取和爱国奉献精神,宣传他们立足本职、建功立业的先进事迹,中国侨联、国务院侨务办公室决定:授予白重恩等10名同志“中国侨界杰出人物”荣誉称号;授予王云兵等20名同志“中国侨界杰出人物提名奖”荣誉称号;授予马骏等989名同志“全国归侨侨眷先进个人”荣誉称号。希望受到表彰的同志珍惜荣誉,再接再厉,努力在新时代新征程上再创新业、再立新功。
广大归侨侨眷要以“中国侨界杰出人物”和“全国归侨侨眷先进个人”为榜样,深入学习贯彻习近平新时代中国特色社会主义思想,全面贯彻党的二十大精神,深刻领悟“两个确立”的决定性意义,增强“四个意识”,坚定“四个自信”,做到“两个维护”,凝心聚力,踔厉奋发,在全面建设社会主义现代化国家、全面推进中华民族伟大复兴的进程中发挥独特优势、展现更大作为;在推动构建人类命运共同体的宏伟事业中彰显独特作用、作出更大贡献!
附件:1.中国侨界杰出人物名单
2.中国侨界杰出人物提名奖名单
3.全国归侨侨眷先进个人名单
中国侨联 国务院侨务办公室
2023年8月24日
























